project brief
First agentic experience
This journey started as a spark, a proof-of-concept exploring how Natural Language Processing and agentic, goal-driven prompts could radically transform how architects interact with their software.
From those early UX sketches, we built prototypes, ran experiments, and soon GRAPHISOFT’s engineering team, with Nemetschek Group ’s AI hub fueling innovation, accelerated our vision.
A turning point was BAU 2025 in Munich. For the first time, we showcased our prototype live at the world’s largest AEC trade fair. The positive feedback was overwhelming. It validated that intent-driven AI wasn’t just a dream: it was our next step forward.
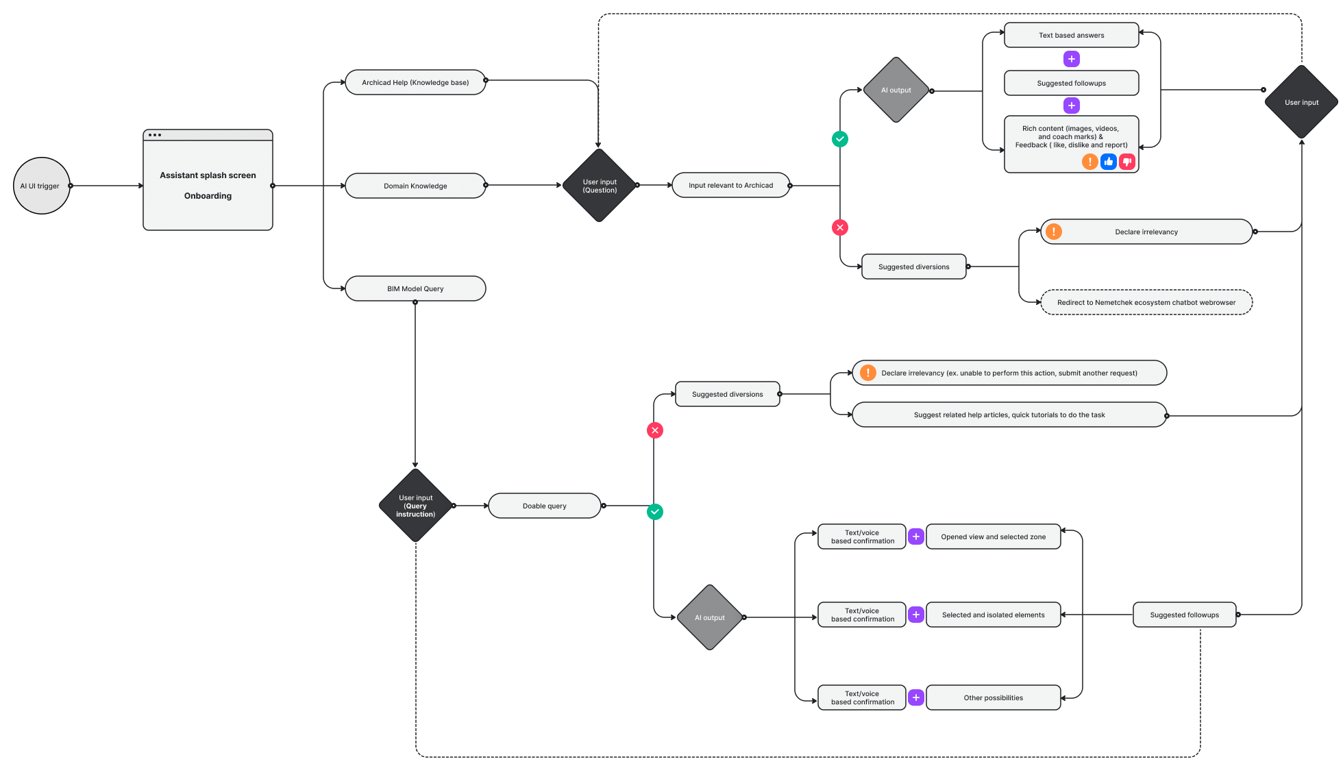
Today, the AI Assistant is not just a feature, it is a transparent, integrated layer embedded in Archicad 29, MEP Designer, and DDScad. It’s built as a seamless companion, always available but never in your way.
The AI Assistant is now being adopted as a group level AI layer across the Nemetschek group brands












